메뉴 건너뛰기

경제학의 '무차별곡선'을 통해 분석한 구매의 'QCD이론'
  • 구매전략
  • 10년 이상
  • 산업공통
222 3 2
그윽한 USB 2026.02.03
  • 3
  • 2

미시경제학에는 “무차별 곡선(Indifference Curve)”이라는 이론이 있습니다. 소비자가 서로 다른 두 재화 X와 Y의 조합을 선택할 때, 동일한 만족(효용)을 주는 조합들을 연결한 곡선이 무차별 곡선입니다. 오늘은 이 “무차별 곡선”에 대해 이해하고, 이를 구매의 “QCD이론”에 접목하여 경제학적으로 좋은 구매란 무엇인가에 대해 고찰해 보겠습니다.

 

 

무차별 곡선이란 무엇인가

먼저 경제학을 처음 접하는 분들을 위해서 “무차별 곡선”을 ‘밥’과 ‘국’으로 설명해 보겠습니다.

여러분이 국밥집에 점심을 먹으러 갔습니다. 그런데 이 식당 사장님이 경제학과 출신이라 ‘밥’과 ‘국’의 양을 조합하여 판매하고 있습니다. 가령 밥 24숟갈+국 1숟갈, 밥 12숟갈+국 2숟갈, 밥 8숟갈+굳 3숟갈…밥 1숟갈, 국 24숟갈 이런 식으로 국밥을 판매합니다.

 

8406936
국밥집 메뉴판

 

 

첫 날은 조합1로 먹어봤습니다. 소비자는 밥이 많은게 이득이라고 생각했거든요. 그런데 목이 메이네요? 국이 한 숟갈 더 있으면 좋겠습니다.

 

둘째 날, 국을 한 숟갈 추가하려니 국밥집 사장님이 밥을 12숟갈만 주셨습니다. 지금은 밥이 많고 국이 필요하므로 소비자는 밥12, 국2의 조합도 괜찮다고 생각합니다.

 

셋째 날, 소비자는 밥8, 국3의 조합을 만족스럽게 먹었습니다.

 

넷째 날, 소비자는 밥6, 국4의 조합을 만족스럽게 먹었습니다.

 

다섯째 날, 국을 더 시키려고 보니 이제는 국보다 밥이 귀해졌습니다. 이제 국을 아무리 많이 줘도 소비자는 밥을 쉽게 포기하지 않습니다.

 

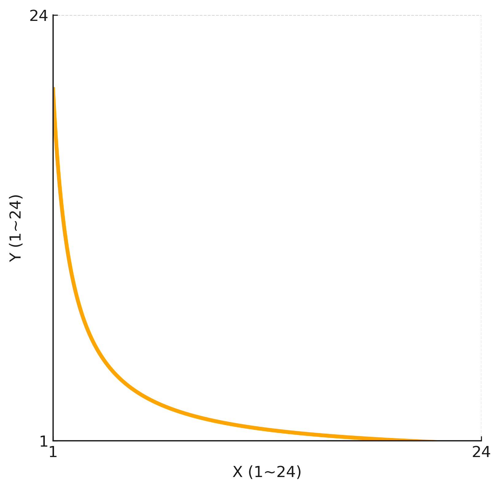
이게 바로 밥(Y)-국(X)의 무차별 곡선 개념입니다.

아래 그래프의 주황색 선 위에서 소비자는 동일한 효용을 가지게 되죠.

 

8404085
밥-국의 무차별 곡선

 

예산선이란 무엇인가

여기까지는 ‘소비자의 효용’만 고려했는데요, 이제는 비용을 함께 고려해보겠습니다. 국밥집 사장님이 밥과 국을 한 숟갈에 100원씩 판매한다고 가정해 보겠습니다.

 

국밥집 메뉴판-2

 

조합1~8 중에 어떤 조합을 선택해도 소비자의 효용은 동일하다면 소비자는 1,000원으로 식사를 마치고 싶어할 것입니다. 미시경제학의 핵심은 “적은 비용으로 효용을 극대화” 하는 것이기 때문이죠. 이걸 경제학에서는 예산선이라고 하는데요, 이 예산선을 위 무차별 곡선 위에 표현할 수 있습니다.

 

8407366
무차별 곡선과 예산선

 

 

남색은 2,500원의 예산선입니다. 2,500원의 예산이 있으면 무차별 곡선상의 어떤 점도 선택 할 수 있습니다.

 

파란색은 1,400원의 예산선입니다. 조합2~7은 선택할 수 있지만 조합 1, 8은 예산 초과로 선택할 수 없습니다.

 

하늘색은 1,000~1,100원의 예산선입니다. 조합 3~6만 선택할 수 있지만 효용 극대화 관점에서 보면 조합 3~6을 선택하는 게 당연합니다. 우리는 이것을 “가성비”라고 부르기도 합니다.

 

 

그렇다면 극도의 가성비 조합은 어떤 것일까요? 

그렇습니다. 무차별 곡선의 함수는 X*Y=24로 표현되기에 최고의 조합은 X=√24, Y=√24. 즉 밥을 4.89숟갈, 국을 4.89숟갈 먹고 978원을 내는 것이 가장 효율적인 의사 결정입니다.

 

여기까지 잘 따라오셨나요? 그럼 이제 구매의 QCD이론으로 넘어가 보겠습니다.

우리는 항상 최소한의 C(Cost)로  품질 부서의 Q(Quality)와 운영 부서의 D(Delivery)를 만족 시켜야 하는데요, 위의 무차별 곡선에서 밥을 Q, 국을 D라고 생각해 볼게요. 

 

 

Q와 D는 반비례한다. (밥과 국처럼)

우선 비용 문제를 떠나서, Q와 D의 상관 관계는 반비례할 수 밖에 없는 구조입니다. 우주 최고의 품질을 고집하면 제조에 더 많은 시간을 필요로 하게 되고, 오로지 스피드만이 생명이면 품질은 사용할 수 없을 만큼 열악해지겠죠.

 

8407367
Q-D의 무차별 곡선

 

 

우리의 예산선은 언제나 원점에 붙어 있다. (a.k.a KPI)

품질부서에서 얼마의 Q를 요구하던, 운영부서에서 얼마의 D를 요구하던 우리의 예산선은 바닥에 붙어있습니다. 심지어는 매년 원가 절감 압박을 받으며 더 바닥으로 향합니다.

 

8407368
Q-D의 무차별 곡선과 구매팀의 예산선

 

 

그래프에서 보라색 직선이 ‘구매팀의 예산선’ 인데요. Q-D의 무차별 곡선과 만나지 않는 것을 보실 수 있습니다. 이 상태로 구매해 버리면 돈은 돈대로 쓰고, 유관부서에서 욕은 욕대로 먹게 됩니다. 가용 예산으로 Q-D를 만족시킬 수 없다면 구매팀은 두 가지 전략을 취할 수 있습니다.

 

 

#1. 예산을 더 확보한다. 예산선을 원점에서 더 멀리 보낸다

Q-D의 정당성에 대해 소명을 할 수 있다면 구매팀은 추가 예산을 확보할 수 있습니다. 가령, 기준치 이하의 품질로 생산 시, 불량과 VOC로 인해 오히려 결손 비용이 커질 수 있다든지, 납기가 엄청 시급한 상황인데도 불구하고 물류비를 아끼면 Shortage가 발생할 수 있다든지. Risk에 대한 분석입니다. 물론 Q-D의 Risk에 대한 객관성은 품질부서(Q), 운영부서(D)와 함께 진행해야 합니다. 하지만, 최종 비용(C)에 대한 책임을 구매팀에서 지기 때문에 소명의 궁극적인 책임은 구매팀에 있다고 생각합니다.

 

 

#2. VE(Value Engineering), 무차별 곡선을 원점으로 가까이 당겨온다

VE은 C.P.S.M에 나오는 개념인데요. “같은 기능을 더 낮은 비용으로 구현하거나, 같은 비용으로 더 높은 기능을 구현하는 기법.” 입니다. 예를 들어 과도한 두께, 불필요한 사양, 중복 설계 등을 축소하여 기능 분석에 기반하여 원가를 절감하는 방식입니다. VE의 핵심은 “가성비”를 더 좋게 하는 것이기에 Q-D의 절댓값이 감소하여도 효용 가치는 떨어지지 않습니다. 즉, 무차별 곡선을 원점으로 끌고 올 수 있게 되죠.

 

자, 예산선이 원점에서 먼 쪽으로 이동하던, 무차별 곡선이 원점으로 가까이 이동하던 결국 두 선은 한 점에서 만납니다. 이 점을 경제학에서는 소비자 균형점, 최적 선택점이라고 합니다.

 

8407369
Q-D의 무차별 곡선과 구매팀 예산선의 평형 상태

 

 

결론: 효율적인 선택을 할 자유

경제학에서 말하는 ‘평형’은 단순히 두 선이 만나는 교차점이 아닙니다. 그 지점은 제약(예산)과 욕구(효용)가 서로를 이해하고, 더 이상 양보할 수도 요구할 수도 없는 상태, 다시 말해 현실적으로 선택 가능한 최선의 자리입니다.

 

구매에서의 QCD도 마찬가지입니다. 품질(Q)도 중요하고, 납기(D)도 놓칠 수 없으며, 비용(C)은 언제나 발목을 잡습니다. 이 세 요소는 서로를 당기고 밀어내며, 늘 균형점을 바꿉니다.                   
우리의 예산선이 충분히 멀리 나가지 못하면, 고객이 원하는 Q-D 조합을 충족할 수 없고, 반대로 VE를 통해 비용 구조를 다이어트하지 못하면, 우리는 항상 그래프의 바닥을 기어갈 수밖에 없습니다.

 

그래서 좋은 구매란, 예산선과 무차별 곡선이 ‘만날 수 있도록’ 조건을 만들어내는 일입니다. Risk 검토를 통해 예산을 확보하는 것(#1)도, VE를 통해 불필요한 비용을 걷어내는 것(#2)도 결국은 조직이 도달할 수 있는 효용을 한 단계 끌어올리기 위한 방법입니다.

 

결국 “좋은 구매란 Q·C·D 중 하나만 잡는 일이 아니라, 이 세 축이 ‘만날 수 있는 가능성’을 설계하는 일입니다.” 그리고 그 가능성이 확보되는 순간, 경제학이 말하는 소비자 균형점처럼, 우리 조직도 가장 효율적인 선택을 할 자유를 갖게 됩니다.                   
 

그 지점이 바로 구매가 존재하는 이유이며, 구매가 조직의 효용을 극대화하는 순간입니다. 오늘은 경제학의 ‘무차별곡선’을 통해 구매의 ‘QCD이론’을 분석해 봤습니다.

 

 

 

이 주제에 대한 여러분의 생각은 어떠신가요?

여러분의 의견을 남겨주시면 더 발전된 컨텐츠로 보답하는 바이블이 되겠습니다🎉

 

▶ 해당 콘텐츠는 저작권법에 의하여 보호받는 저작물로 바이블에게 저작권이 있습니다.  
▶ 해당 콘텐츠는 사전 동의 없이 2차 가공 및 영리적인 이용을 금하고 있습니다.

작성 칼럼 전체보기

그윽한 USB | 이재엽 칼럼니스트

식품 제조업을 거쳐 현재 유통업계에서 구매를 하고 있습니다. 좋은 구매란 무엇인지, 좋은 구매를 하기 위해 어떤 것이 필요한지 함께 알아보시죠.
유통 포장재 구매

더 많은 인사이트를 얻고 싶다면?

지금, 바이블에 로그인하고,
모든 콘텐츠를 무료로 확인하세요!

로그인 회원가입
현업 구매담당자의 인사이트가 매주 업데이트 돼요.
4천여명의 구매담당자와 함께 소통할 수 있어요.
환율,원자재 등 글로벌 데이터를 한눈에 확인할 수 있어요.
댓글 2
공손한 청소기 · 2026.02.04

좋은 글 잘 읽었습니다^^ 감사합니다~

많은 생각을 하게 하는 글이네요~^^

그런데 Q와 D는 항상 반비례할까요? 이 부분은 조금 의문이 생기긴 하네요^^

제가 건설쪽이라 그럴수도 있을 것 같습니다. 

그윽한 USB (작성자) · 2026.02.04

안녕하세요 공손한청소기님. 건설쪽이시면 Q와 D는 타 산업군에 비해 상관계수가 낮다고 볼 수 있으나, 동일한 예산(C)내에서 더 정교한(Q) 건물(ex.일반적인 아파트의 형태가 아닌 비선형 형태)을 시공하면 공사기간(D)이 더 길어지지 않을까요?